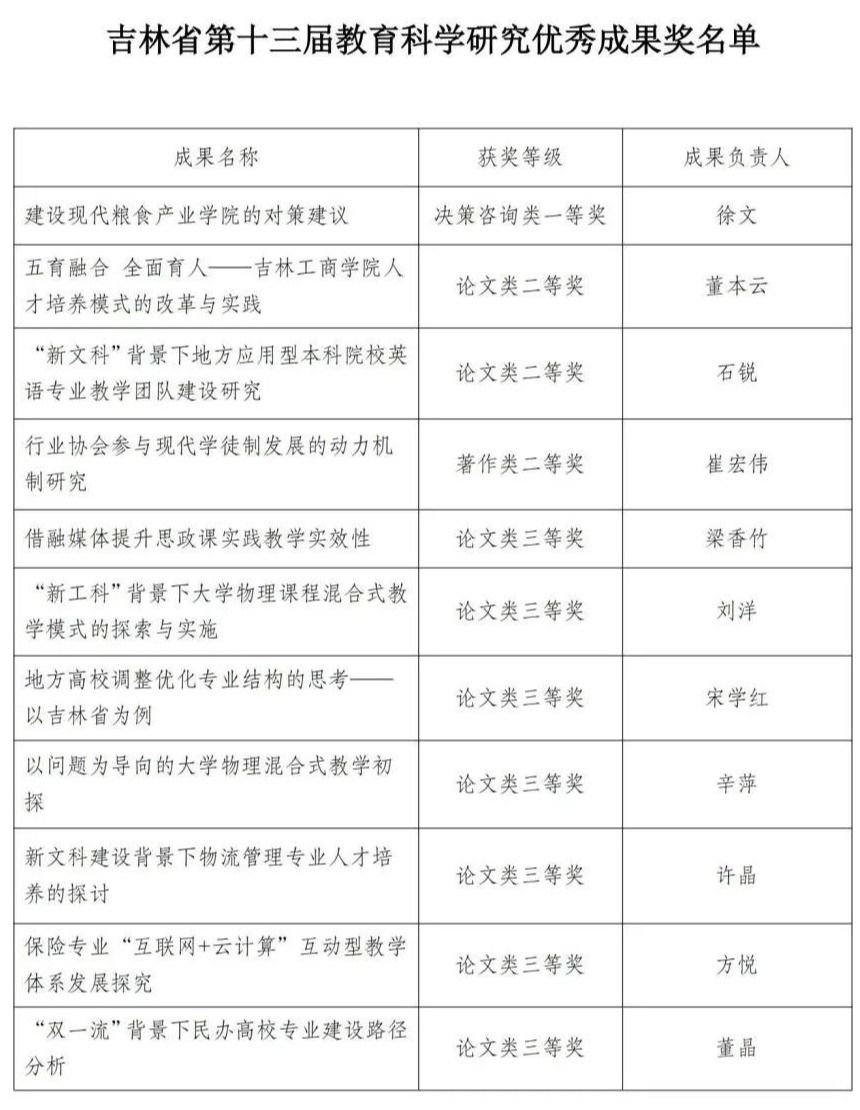
近日,吉林省教育科学研究领导小组办公室正式公布了吉林省第十三届教育科学研究优秀成果奖的评选结果。我校积极响应号召,高度重视此次评奖活动,由高等教育研究所精心组织,全校教师积极参与,经过严格筛选和评审,共有11项成果脱颖而出,其中,一等奖1项,二等奖3项,三等奖7项。这是自开展吉林省教育科学研究优秀成果奖以来,我校获奖数量最多的一次。

两年一次的吉林省教育科学研究优秀成果奖是我省教育科研领域树立精品意识,引领教育科研发展方向,以高质量科研成果推动教育强国建设和中国式现代化建设的重要奖项。本次获奖成果涉及我校在专业建设、课程建设、人才培养模式改革与实践等方面取得的优秀教研成果,充分展示了我校教师在教育教学创新、教学方法改革、思政课建设等方面的深入思考和积极探索。
此次获奖不仅是对我校教师辛勤付出和研究成果的肯定,更是对我校教育科研工作的有力推动。学校将以此为契机,继续加大对教育科研支持力度,不断提升教师研究能力和水平,推动研究成果转化和应用,为深化教育教学改革、提升人才培养质量贡献更大力量。同时,学校也将积极发挥优秀成果的示范引领作用,激励更多教师投身于教育科研事业中,共同推动我校教育科研事业高质量发展。
(初审:焦爱丽 复审:董志宏 终审:李洋)